
Beberapa waktu ini terlihat di media berbagai pemberitaan mengenai aturan tentang tanah telantar yang memberi kesan bahwa ini aturan baru yang sebelumnya belum pernah ada dan pemerintah terlihat “mengerikan” dengan kewenangan untuk menyita atau mengambil alih tanah yang ditelantarkan. Misalnya, pada media instagram perupadata yang ditayangkan tanggal 8 Februari 2026, judul yang diberikan “Resmi: Tanah Telantar Bisa Dikuasai Negara”. Kemudian, berita di Bisnis Indonesia, tayang tanggal 3 Februari 2026, dengan judul “Prabowo Teken Aturan, Tambang hingga Tanah Hak Milik Telantar Bisa ‘Disita’ Negara.” Lalu, berita di BBC Indonesia, tayang tanggal 10 Februari 2026, berjudul “Tanah hak milik yang terlantar bisa disita negara, apa motivasi Prabowo?”
Berita-berita di atas, jika tidak dibaca secara keseluruhan dan tenang, dapat memicu kebingungan dan kepanikan yang tidak perlu. Senyatanya, ketentuan mengenai tanah telantar yang bisa menyebabkan hapusnya hak atas tanah, sama sekali tidak baru. Ketentuan tersebut bersumber dari Undang-Undang Pokok Agraria di tahun 1960. Undang-undang tersebut mengatur bahwa hak milik (ya, hak milik), hak guna bangunan (HGB), dan hak guna usaha (HGU), hapus karena ditelantarkan.
Ketentuan undang-undang ini kemudian diatur di dalam beberapa peraturan pemerintah, dimulai dari Peraturan Pemerintah Nomor 36 Tahun 1998 tentang Penertiban dan Pendayagunaan Tanah Terlantar, diganti dengan Peraturan Pemerintah Nomor 11 Tahun 2010 dengan judul yang sama, diganti kembali setelah diundangkannya UU Cipta Kerja, yaitu Peraturan Pemerintah Nomor 20 Tahun 2021 tentang Penertiban Kawasan dan Tanah Terlantar, yang memasukkan “kawasan” sebagai komponen yang dapat ditelantarkan. Terakhir, yang sekarang berlaku, adalah Peraturan Pemerintah Nomor 48 Tahun 2025 tentang Penertiban Kawasan dan Tanah Telantar.
Secara substansial pengaturan kawasan dan tanah telantar di tahun 2021 dan 2025 sama

Penulis menilai bahwa secara substansial pengaturan di tahun 2021 dan 2025 sama. Yang berbeda secara signifikan adalah pengaturan tentang jangka waktu dalam tahap-tahapan yang ada dan kapan suatu kawasan mulai menjadi objek penertiban tanah telantar, serta perbedaan perumusan norma hukum mengenai tanah hak milik. Pengaturan jangka waktu di aturan 2025 jauh lebih ketat dan cenderung tidak masuk akal untuk diterapkan bagi pemegang izin dan hak atas tanah jika dibandingkan dengan pengaturan di 2021. Pengaturan tentang kapan suatu kawasan menjadi objek penertiban di 2025 menjadi kabur dan tidak jelas jika dibandingkan pengaturan yang sama di 2021. Meskipun demikian, kekaburan pengaturan ini bisa melemahkan implementasi terhadap pengaturan jangka waktu yang telah diatur secara lebih ketat di 2025. Perumusan norma hukum mengenai tanah hak milik di 2025 lebih tegas dan lebih baik dibandingkan dengan di 2021.
Seperti PP 2021, PP 2025 membagi pengaturan penertiban antara kawasan dan tanah telantar. PP 2025 menegaskan bahwa setiap pemegang izin/konsesi/perizinan berusaha wajib mengusahakan, mempergunakan, dan/atau memanfaatkan izin/konsesi/perizinan berusaha dan/atau kawasan yang dikuasai. Kemudian, setiap pemegang hak atas tanah, hak pengelolaan, dan pemegang dasar penguasaan atas tanah wajib mengusahakan, mempergunakan, memanfaatkan, dan/atau memelihara tanah yang dimiliki atau dikuasai. Pengusahaan dan pemanfaatan tersebut harus berfungsi sosial. Fungsi sosial tanah telah ditegaskan di dalam undang-undang pokok agraria. PP 2025 menjelaskan bahwa fungsi sosial adalah setiap pihak yang mempunyai hubungan hukum dengan tanah harus menggunakan tanah, memelihara tanah, menambah kesuburannya, mencegah kerusakan, dan memberi akses bagi bidang tanah tertutup serta bermanfaat bagi pihak lain.
Pengaturan jangka waktu di aturan 2025 jauh lebih ketat dan cenderung tidak masuk akal untuk diterapkan bagi pemegang izin dan hak atas tanah jika dibandingkan dengan pengaturan di 2021.

Jika suatu kawasan atau tanah dengan sengaja tidak dimanfaatkan sesuai norma hukum yang mewajibkan setiap pemegang izin atau hak untuk memanfaatkan kawasan atau tanah tersebut, maka kawasan atau tanah tersebut masuk menjadi objek penertiban kawasan atau tanah telantar. Objek penertiban kawasan telantar meliputi:
- kawasan pertambangan;
- perkebunan;
- industri;
- pariwisata;
- perumahan skala besar/terpadu, atau
- kawasan lain terkait dengan pemanfaatan tanah dan ruang.
Sedangkan, objek penertiban tanah telantar meliputi:
- hak milik;
- HGB,
- HGU,
- hak pakai,
- hak pengelolaan, dan
- tanah berdasarkan dasar penguasaan atas tanah.
PP 2025 menegaskan bahwa tanah hak milik tidak dapat menjadi objek penertiban tanah telantar kecuali jika dengan sengaja tidak dimanfaatkan sehingga dikuasai oleh masyarakat menjadi wilayah perkampungan, dikuasai oleh pihak lain terus menerus selama 20 tahun tanpa adanya hubungan hukum dengan pemegang hak, atau fungsi sosial atas tanah tidak terpenuhi. Rumusan norma hukum di PP 2025 dibuat secara negatif, dengan kata “tidak dapat”. Sedangkan, rumusan norma hukum di PP 2021 dibuat secara positif di mana “tanah hak milik menjadi objek penertiban” dengan pengecualian yang secara esensial sama. Meski punya hasil akhir yang sama antara kedua rumusan norma hukum, rumusan norma hukum di PP 2025 tentu lebih bersifat menenangkan.
Rumusan norma hukum di PP 2025 untuk tanah hak milik dibuat secara negatif, dengan kata “tidak dapat”.

Dengan “sengaja” berarti, pemegang izin tersebut tidak secara nyata (de facto) mengusahakan suatu kawasan berdasarkan izin yang telah diperoleh dan rencana pengusahaannya. Namun, unsur “sengaja” ini tidak terpenuhi jika:
- kawasan tersebut menjadi objek perkara di pengadilan,
- tidak dapat diusahakan karena ada perbedaan rencana tata ruang, kondisi fisik tidak memungkinkan, kawasan tersebut belum dibebaskan, dan terdapat kendala teknis;
- kawasan tersebut dinyatakan sebagai kawasan konservasi;
- dan/atau adanya keadaan kahar (force majeure).
Penjelasan serupa juga diberikan untuk tanah yang dengan sengaja tidak dimanfaatkan atau tidak dipelihara. Selain itu, ketentuan mengenai tanah juga mengatur tentang apa yang dimaksud “tidak dipelihara” yaitu tidak dilaksanakannya fungsi sosial, misalnya:
- tidak ada kepedulian atas pengelolaan dan pemeliharaan tanah sehingga terbengkalai;
- tanah dibiarkan dikuasai oleh pihak lain;
- tidak ada kepedulian atas tanah sehingga menyebabkan kerusakan lingkungan dan/atau bencana; dan
- menggunakan tanah semata-mata untuk kepentingan pribadi.
Meski makna “sengaja” telah diuraikan di dalam penjelasan, unsur subjektivitas dalam menilai apakah penelantaran kawasan atau tanah terjadi sulit untuk dihindari. Dalam pengembangan perumahan skala besar misalnya, yang dapat dikembangkan bertahun-tahun sesuai rencana induk (master plan) dan rencana kerja (business plan) pengembang, jika baru sebagian kecil yang dikembangkan tetapi sebagian besar belum dikembangkan karena berbagai faktor (misalnya, permintaan yang rendah), penilaian bahwa sebagian besar tanah kemudian dianggap sebagai “ditelantarkan” karena secara nyata tidak dimanfaatkan tentu tidak mudah dan akan bersifat subyektif.
Hal ini dapat termitigasi jika perencanaan pengembangan suatu kawasan dan tanah tersebut dihubungkan dengan suatu rencana kerja (business plan) yang jelas dari pemohon, yang dianggap sebagai satu kesatuan dalam perizinan dan perolehan tanah, sehingga ukuran-ukuran yang digunakan dalam menilai terjadinya suatu “penelantaran” atau tidak menjadi lebih obyektif.
Meski makna “sengaja” telah diuraikan di dalam penjelasan, unsur subjektivitas dalam menilai apakah penelantaran kawasan atau tanah terjadi sulit untuk dihindari.

Baik untuk penertiban kawasan dan tanah telantar, inventarisasi menjadi langkah pertama. Untuk kawasan, inventarisasi dilakukan sejak berlakunya PP 2025 untuk izin yang telah terbit sebelum PP 2025 berlaku, paling cepat 2 (dua) tahun jika izin tersebut terbit setelah PP 2025, atau sejak berakhirnya izin tersebut. PP 2021 mengatur bahwa inventarisasi dilaksanakan 2 (dua) tahun terhitung sejak diterbitkan izin. Penggantian norma hukum mulai di tahun ke-2 (PP 2021) dengan paling cepat 2 tahun (PP 2025), tentu berdampak signifikan.
Dalam PP 2021 inventarisasi itu langsung dilaksanakan mulai tahun ke-2. Dalam PP 2025, inventarisasi tidak jelas kapan dilaksanakan, bisa di tahun ke-2, 3, dst. Yang jelas hanya, tidak boleh dilakukan sebelum lewatnya tahun ke-2. Ini menimbulkan ketidakpastian hukum, dan menimbulkan kemungkinan “tebang pilih” oleh aparat yang berwenang untuk melakukan inventarisasi.
Untuk tanah, inventarisasi dilaksanakan oleh Menteri, berbeda dengan PP 2021, di mana kewenangan inventarisasi oleh kantor pertanahan. Perubahan ini bisa jadi karena kantor pertanahan belum melakukan inventarisasi tanah dan penertiban tanah telantar di wilayahnya masing-masing sebagaimana mestinya. Dengan ditariknya kewenangan kantor pertanahan menjadi kewenangan Menteri, diharapkan program inventarisasi dan penertiban dapat menjadi lebih tegas dijalankan. Inventarisasi untuk tanah dilaksanakan paling cepat 2 (dua) tahun sejak diterbitkannya hak atas tanah, hak pengelolaan, atau dasar penguasaan atas tanah. Pengaturan ini sama dengan apa yang diatur di 2021.
Unsur subjektivitas dapat termitigasi jika perencanaan pengembangan suatu kawasan dan tanah tersebut dihubungkan dengan suatu rencana kerja (business plan) yang jelas dari pemohon, yang dianggap sebagai satu kesatuan dalam perizinan dan perolehan tanah.

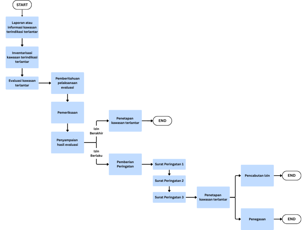
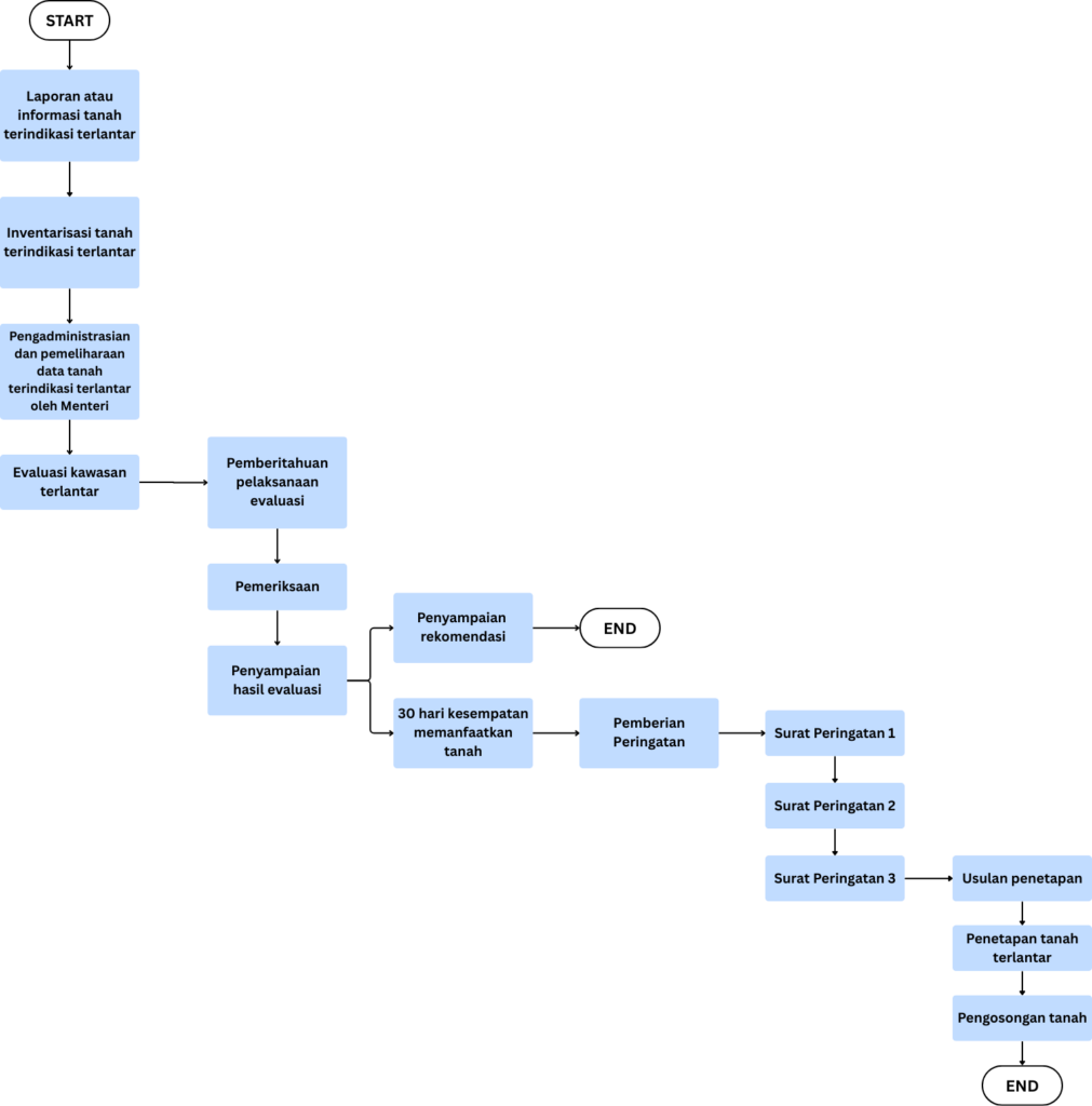
Setelah inventarisasi, tahap selanjutnya adalah evaluasi, peringatan, dan penetapan sebagai kawasan atau tanah telantar. Perbedaan jangka waktu antara seluruh tahapan dapat dilihat pada tabel di bawah ini:
- Tabel Perbandingan Jangka Waktu
- Tabel Perbandingan Jangka Waktu Penetapan Kawasan Terlantar
|
No. |
Tahap |
Jangka Waktu |
|
|
PP 20/2021 |
PP 48/2025 |
||
|
1. |
Inventarisasi kawasan terindikasi terlantar |
Dilakukan 2 tahun sejak diterbitkannya izin/konsesi/perizinan berusaha yang diterbitkan setelah PP 20/2021 berlaku |
Dilakukan paling cepat 2 tahun sejak diterbitkannya izin/konsesi/perizinan berusaha yang diterbitkan setelah PP 48/2025 berlaku |
|
2. |
Evaluasi kawasan terlantar |
180 hari |
60 hari |
|
3. |
Peringatan kawasan terlantar |
||
|
Surat peringatan 1 |
180 hari pelaksanaan |
30 hari pelaksanaan |
|
|
Surat peringatan 2 |
90 hari pelaksanaan |
30 hari pelaksanaan |
|
|
Surat peringatan 3 |
45 hari pelaksanaan |
30 hari pelaksanaan |
|
|
4. |
Penetapan kawasan terlantar |
Setelah jangka waktu surat peringatan ketiga berakhir |
Setelah jangka waktu surat peringatan ketiga berakhir |
- Tabel Perbandingan Jangka Waktu Penetapan Tanah Terlantar
|
No. |
Tahap |
Jangka Waktu |
|
|
PP 20/2021 |
PP 48/2025 |
||
|
1. |
Inventarisasi tanah terindikasi terlantar |
Paling cepat 2 tahun sejak diterbitkannya hak atas tanah, hak pengelolaan, atau dasar penguasaan tanah |
Paling cepat 2 tahun sejak diterbitkannya hak atas tanah atau hak pengelolaan |
|
2. |
Evaluasi tanah terlantar |
180 hari |
12 hari |
|
3. |
Peringatan tanah terlantar |
||
|
Surat peringatan 1 |
90 hari pelaksanaan |
14 hari pelaksanaan |
|
|
Surat peringatan 2 |
45 hari pelaksanaan |
14 hari pelaksanaan |
|
|
Surat peringatan 3 |
30 hari pelaksanaan |
14 hari pelaksanaan |
|
|
4. |
Usulan penetapan tanah terlantar |
Paling lama 30 hari setelah jangka waktu surat peringatan ketiga berakhir |
Paling lama 6 hari setelah jangka waktu surat peringatan ketiga berakhir |
|
5. |
Pengosongan tanah |
Paling lama 30 hari sejak tanah ditetapkan terlantar |
Paling lama 30 hari sejak tanah ditetapkan terlantar |
Sedangkan, untuk diagram alur (flow chart) seluruh tahapan dapat dilihat pada lampiran dari tulisan ini.
Melihat pengaturan jangka waktu yang secara signifikan berbeda antara PP 2021 dan PP 2025, ini menunjukkan bahwa pemerintah sangat ‘bersemangat’ untuk secepat-cepatnya menetapkan suatu kawasan atau tanah menjadi telantar. Jangka waktu yang diberikan hampir mustahil dipenuhi oleh pemegang izin atau pemegang hak atas tanah. Apa mungkin suatu tanah dapat dimanfaatkan dalam waktu 14 hari kalender? Untuk rencana pengembangan perumahan skala besar misalnya, jangka waktu ini mungkin telah habis hanya untuk mencari kontraktor atau konsultan untuk melakukan tindakan tertentu pada sebagian (bukan seluruh) dari tanah yang ditelantarkan. Jangka waktu tersebut juga sangat bergantung pada apa yang diminta untuk dilakukan, apakah suatu tindakan spesifik, atau sekadar instruksi umum yang meminta pemegang hak untuk melakukan apa yang telah direncanakan untuk penggunaan tanah tersebut.
Penetapan tanah telantar memuat hapusnya hak atas tanah atau hak pengelolaan, putusnya hubungan hukum, dan penegasan sebagai tanah negara yang dikuasai langsung oleh negara.

Penetapan kawasan telantar memuat pencabutan izin dan/atau penegasan sebagai kawasan yang dikuasai langsung oleh negara. Sedangkan, penetapan tanah telantar memuat hapusnya hak atas tanah atau hak pengelolaan, putusnya hubungan hukum, dan penegasan sebagai tanah negara yang dikuasai langsung oleh negara. Baik kawasan atau tanah telantar dapat ditetapkan sebagai aset bank tanah.
Kawasan telantar dapat dialihkan kepada pihak lain melalui menkanisme yang transparan dan kompetitif. Sedangkan, tanah telantar dapat ditetapkan sebagai tanah cadangan umum negara, untuk keperluan:
- reforma agraria;
- proyek strategis nasional;
- bank tanah;
- cadangan negara lain;
- dan kepentingan tertentu yang ditetapkan Menteri.
PP 2025 secara esensial mengatur hal yang sama dengan apa yang telah diatur di PP 2021. Tidak ada pengaturan yang mengejutkan selain dari pengaturan ketat terhadap jangka waktu selama inventarisasi, evaluasi, peringatan, dan penetapan. Ini menunjukkan bahwa pemerintah ‘bersemangat’ untuk menertibkan kawasan dan tanah telantar secepat-cepatnya.
Namun, istilah “paling cepat” tetap menimbulkan pertanyaan dan membuka kemungkinan timbulnya tebang pilih dan kolusi. Kemudian, pengaturan ukuran-ukuran yang lebih jelas dan obyektif dan menghubungkan ukuran-ukuran tersebut dengan suatu rencana kerja (business plan) yang mengikat dalam perizinan, dibandingkan hanya melihat “pemanfaatan secara nyata (de facto)” menjadi pekerjaan rumah pemerintah jika memang pelaksanaan peraturan ini mau dilaksanakan secara adil dan pasti.
Diagram Alur (Flow Chart) Tahapan Penetapan Kawasan Terlantar

Diagram Alur (Flow Chart) Tahapan Penerapan Tanah Terlantar

Author

Dr Eddy Marek Leks, FCIArb, FSIArb, is the founder and managing partner of Leks&Co. He has obtained his doctorate degree in philosophy (Jurisprudence) and has been practising law for more than 20 years and is a registered arbitrator of BANI Arbitration Centre, Singapore Institute of Arbitrators, and APIAC. Aside to his practice, the author and editor of several legal books. He led the contribution on the ICLG Construction and Engineering Law 2023 and ICLG International Arbitration 2024 as well as Construction Arbitration by Global Arbitration Review. He was requested as a legal expert on contract/commercial law and real estate law before the court.
Contact Us for Inquiries
If you have any queries, you may contact us through query@lekslawyer.com, visit our website www.lekslawyer.com or visit our blog.lekslawyer.com, real estate law blogs i.e., www.hukumproperti.com and www.indonesiarealestatelaw.com
Sources:
- Unofficial English Translation LAW NUMBER 5 OF 1960 ON FUNDAMENTAL PROVISION OF PRINCIPALS ON AGRARIAN Edited By Eddy M. Leks;
- Government Regulation Number 36 of 1998 on the Enforcement and Utilization of Abandoned Land; (https://peraturan.bpk.go.id/Details/55054/pp-no-36-tahun-1998)
- Government Regulation Number 11 of 2010 on the Enforcement and Utilization of Abandoned Land; (https://peraturan.bpk.go.id/Details/5018/pp-no-11-tahun-2010)
- Government Regulation Number 20 of 2021 on the Enforcement of Abandoned Areas and Land; (https://peraturan.bpk.go.id/Details/161850/pp-no-20-tahun-2021)
- Government Regulation Number 48 of 2025 on the Enforcement of Abandoned Areas and Land; (https://peraturan.bpk.go.id/Details/343426/pp-no-48-tahun-2025)
- Perupadata [@perupadata]. “Resmi: Tanah Telantar Bisa Dikuasai Negara.” Instagram. 2026. Available at https://www.instagram.com/p/DUfuNHwkthr/; (https://www.instagram.com/p/DUfuNHwkthr/)
- Suwikyono, Edi. “Prabowo Teken Aturan, Tambang hingga Tanah Hak Milik Telantar Bisa ‘Disita’ Negara!” bisnis.com. 2026. Available at https://ekonomi.bisnis.com/read/20260203/9/1949581/prabowo-teken-aturan-tambang-hingga-tanah-hak-milik-telantar-bisa-disita-negara#goog_rewarded;
- BBC News Indonesia. “Tanah terlantar bisa disita negara, bagaimana aturan dan kriterianya?” bbc.com. 2026. Available at https://www.bbc.com/indonesia/articles/c1e9pwd6vn0o

